这篇文章内容给诸位网民产生的新闻资讯是:华为公司公布智能汽车有关专利权,可给予舒适度高、感受好的控制方法 详情请赏析下文
IT大王 6 月 29 日信息 伴随着人工智能技术技术性的发展趋势,及其该技术性在车辆行业的运用,促使具备无人驾驶作用的智能汽车获得普遍关心。
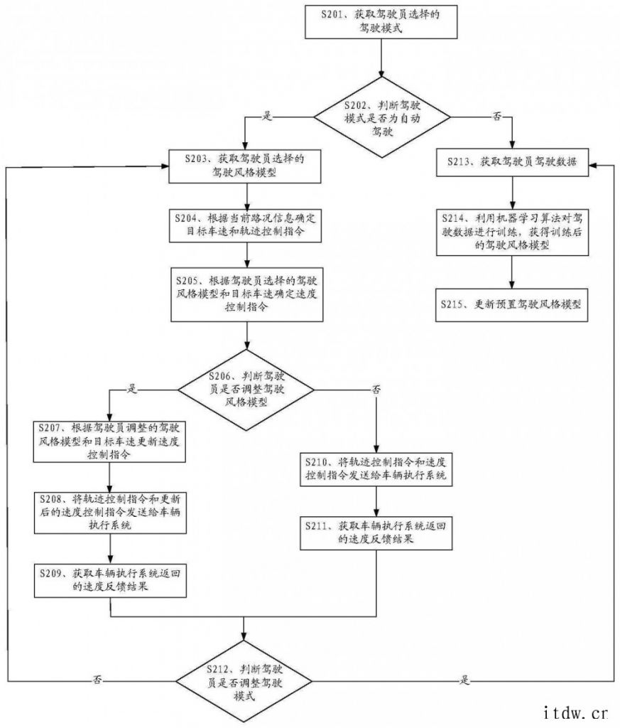
天眼查 App,6 月 29 日,华为公司公布“智能汽车的控制方法、设备和自动控制系统”专利权,公布号为 CN113044037A。

IT大王掌握到,专利权引言表明,本申请办理公布一种智能汽车的控制方法,能够 提升智能汽车的舒适度、安全驾驶感受。
-
智能汽车自动控制系统获得当今時刻智能汽车的性能模式、安全驾驶设计风格实体模型和总体目标时速;
-
再依据性能模式和安全驾驶设计风格实体模型明确速率控制代码;
-
向智能汽车的实行系统软件推送速率控制代码,为此给予一种舒适度高、感受好的智能汽车的控制方法。


© 版权声明
文章版权归作者所有,未经允许请勿转载。
版权声明:
1、IT大王遵守相关法律法规,由于本站资源全部来源于网络程序/投稿,故资源量太大无法一一准确核实资源侵权的真实性;
2、出于传递信息之目的,故IT大王可能会误刊发损害或影响您的合法权益,请您积极与我们联系处理(所有内容不代表本站观点与立场);
3、因时间、精力有限,我们无法一一核实每一条消息的真实性,但我们会在发布之前尽最大努力来核实这些信息;
4、无论出于何种目的要求本站删除内容,您均需要提供根据国家版权局发布的示范格式
《要求删除或断开链接侵权网络内容的通知》:https://itdw.cn/ziliao/sfgs.pdf,
国家知识产权局《要求删除或断开链接侵权网络内容的通知》填写说明: http://www.ncac.gov.cn/chinacopyright/contents/12227/342400.shtml
未按照国家知识产权局格式通知一律不予处理;请按照此通知格式填写发至本站的邮箱 wl6@163.com
1、IT大王遵守相关法律法规,由于本站资源全部来源于网络程序/投稿,故资源量太大无法一一准确核实资源侵权的真实性;
2、出于传递信息之目的,故IT大王可能会误刊发损害或影响您的合法权益,请您积极与我们联系处理(所有内容不代表本站观点与立场);
3、因时间、精力有限,我们无法一一核实每一条消息的真实性,但我们会在发布之前尽最大努力来核实这些信息;
4、无论出于何种目的要求本站删除内容,您均需要提供根据国家版权局发布的示范格式
《要求删除或断开链接侵权网络内容的通知》:https://itdw.cn/ziliao/sfgs.pdf,
国家知识产权局《要求删除或断开链接侵权网络内容的通知》填写说明: http://www.ncac.gov.cn/chinacopyright/contents/12227/342400.shtml
未按照国家知识产权局格式通知一律不予处理;请按照此通知格式填写发至本站的邮箱 wl6@163.com