近日小学寒假开学时间,教育部应对新冠肺炎疫情工作领导小组办公室印发《关于加强今冬明春校园疫情防控工作的通知》(简称《通知》)小学寒假开学时间,要求各地各校深刻认识今冬明春疫情防控形势的严峻性小学寒假开学时间,牢牢守住教育系统疫情防线,毫不放松抓好今冬明春校园疫情防控工作。
关于这个通知的内容,大家应该都看过了,很多人表示没有看到学生放假和春季开学具体的时间安排呀。
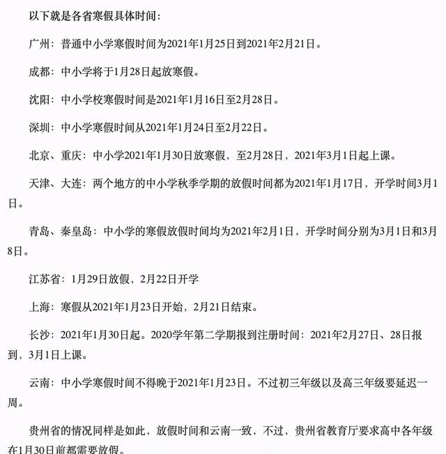
没有看过的人,可以在浏览一下教育局发布的这个通知:


看完全文,确实没有提到学生具体放假和开学的时间,对吧小学寒假开学时间?但是,这个文章里提到的事情,确实是和学生的寒假放假以及春季开学有关。
说白了最终的目的就是为了保证学生们的安全。
我们简单总结来说一下,就是要让学校注意安全防疫的问题,保证全校师生的安全,尤其是今冬明春,气温比较低,国外疫情不乐观的情况下。我们更应该把防疫的问题,当作最为重要的事情来做。
防止疫情反弹,从教室、宿舍到食堂,不管学生还是老师,方方面面都要按照国家和学校规定的防疫要求进行。
防疫问题是关乎到全校师生安全的问题,任何人都不得马虎。其中,《通知》最后也强调了高校坚持“错峰”放假离校或者留校的问题。

至于每一个学校放假的时间是多少?这个就有放假的学校自行拟定了,毕竟“错峰”两个字,就代表着不可能所有的学校,都一起放假的。
下面我们来看看,已经公布放假的学校有哪些?
中、小学放假时间:

沈阳是1月16日放假,天津和大连1月17日放假。
其它的省份基本上都到了一月底了,相对来说今年放假个别省份比往年提前了一些。但是,大部分省份都是差不多的。
当然了这和我们控制的疫情比较好,是有很大的关系的。我们要合理安排放假时间,把这一份安全保持下去。
学生放假了,也是有很多问题要注意的, 在这里我们提几句:

1、学生的安全问题一定要注意
毕竟马上过年了,人多马杂家里的大人一定要看把孩子看好。远离水火之类的危险物品,时刻保证孩子的安全。
2、学习还要继续,一刻不能松懈。
大家都知道疫情的原因,今年本来开学就比较晚,甚至部分省份上半年就没有开学,所以说即便是放假了,也不能怠慢。
尤其是高三和初三的学生,毕竟还是要参加中考和高考的。放假时间就是用来超越别人和提升自己的。
3、在家也要做好防疫问题。
不管是在学校还是在家里,都要把防疫当作最重要的事情,毕竟只有我们保证人身安全了,我们才能做其它的事情。
下面我们再看看大学生的放假时间:
大学生相对来说放假比较早,差不多都有四十多天的时间,甚至部分大学超过了50天的时间。毕竟教育部对大学生放假有强调“错峰”放假时间的要求的。
当然了上面大学的放假时间,我只是搜索到了部分已经公布了的学校的放假时间。还有更多的正在公布,或者是打算公布的。
等我搜索到最新的,在会继续补充给大家公布小学寒假开学时间!
当然了大学生每年都是有留校生的, 尤其是考研的学生们。考研的在学校学习,一定不要忘记防疫的问题,毕竟今年有点“特殊”,很多国家的疫情都很严重。

最后再说几句,今冬明春气温比较低,全球疫情确实不乐观,我们国家的疫情是控制的最好的。希望每一个人,都能够做好防疫事情,都把这一份安全给保持下去。毕竟只有这样,我们的生活和工作以及学习,才不会受疫情的影响。
你说对不对?
还有哪些省份和学校公布放假了,知道的人留言评论一下,方便让其它人查看,谢谢了
1、IT大王遵守相关法律法规,由于本站资源全部来源于网络程序/投稿,故资源量太大无法一一准确核实资源侵权的真实性;
2、出于传递信息之目的,故IT大王可能会误刊发损害或影响您的合法权益,请您积极与我们联系处理(所有内容不代表本站观点与立场);
3、因时间、精力有限,我们无法一一核实每一条消息的真实性,但我们会在发布之前尽最大努力来核实这些信息;
4、无论出于何种目的要求本站删除内容,您均需要提供根据国家版权局发布的示范格式
《要求删除或断开链接侵权网络内容的通知》:https://itdw.cn/ziliao/sfgs.pdf,
国家知识产权局《要求删除或断开链接侵权网络内容的通知》填写说明: http://www.ncac.gov.cn/chinacopyright/contents/12227/342400.shtml
未按照国家知识产权局格式通知一律不予处理;请按照此通知格式填写发至本站的邮箱 wl6@163.com