这年头小微企业社保政策,小微企业是真不容易。
接业务得给提成小微企业社保政策,提成不到位中间人反手就把订单给到其他企业小微企业社保政策,
想贷款度过难关,可一众银行晴天卖伞雨天收伞,
办税,路边货没有进项不能开出项,也是直叫人头疼。
这两年和朋友吃饭,不止一次、不止一位朋友会扫一眼街道幽幽地说,
这条街上的餐馆,已经换了不止一轮了。
这两年由于情况比较特殊,小微企业生意是真的难做。
其实上面也都知道生意难做,给小微企业的扶持也没有断过,
今天我们就来聊下小微企业的税收优惠。

小微企业原本就竞争激烈生存不易,再叠加这两年的特殊情况,更是难上加难,
但实际上,为助力小微企业焕发生机与活力,国家对小微企业的扶持力度不可谓不大,
这里我列举一下现行的税收优惠政策,并做简单概括帮助大家快速了解:
1.小型微利企业减免企业所得税
根据国家税务总局公告2021年第8号第一条规定:
对2021年1月1日至2022年12月31日,对小型微利企业年应纳税所得额不超过100万元的部分,减按12.5%计入应纳税所得额,按20%的税率缴纳企业所得税。
2019年1月1日至2021年12月31日,对年应纳税所得额超过100万元但不超过300万元的部分,减按50%计入应纳税所得额,按20%的税率缴纳企业所得税。
比如,A企业(符合小型微利企业条件)今年应纳税所得额为150万,
则今年企业A需缴纳企业所得税为100*12.5%*20%+(150-100)*50%*20%=7.5万,减免所得税额150*25%-7.5=30万。
而且不区分征收方式均可享受,是非常直接、优惠的政策了。
2.小规模纳税人增值税起征点从10万提高到15万
根据国家税务总局公告2021年第5号第一条规定:
小规模纳税人发生增值税应税销售行为,合计月销售额未超过15万元(以1个季度为1个纳税期的,季度销售额未超过45万元,下同)的,免征增值税。
小规模纳税人免征应税销售额,已经从10万/月提高至15万/月。
妥妥地降税减负措施。
3.制造业研发费用加计扣除提升至100%
根据财政部 税务总局公告2021年第13号第一条规定:
制造业企业开展研发活动中实际发生的研发费用,未形成无形资产计入当期损益的,在按规定据实扣除的基础上,自2021年1月1日起,再按照实际发生额的100%在税前加计扣除小微企业社保政策;形成无形资产的,自2021年1月1日起,按照无形资产成本的200%在税前摊销。
本条所称制造业企业,是指以制造业业务为主营业务,享受优惠当年主营业务收入占收入总额的比例达到50%以上的企业。制造业的范围按照《国民经济行业分类》(GB/T 4754-2017)确定,如国家有关部门更新《国民经济行业分类》,从其规定。收入总额按照企业所得税法第六条规定执行。
研发费用(未形成无形资产)在如实扣除的基础上,自2021年1月1日开始,再按照实际发生额的100%在税前加计扣除;
形成无形资产的,则按照无形资产成本的200%在税前摊销。
比如今年研发投入300万(未形成无形资产),那么除了如实扣除这300万研究经费外,可以在税前再额外加计扣除300万,鼓励力度又加码了。
符合条件的制造业企业,可以加大力度投入研发了。
4.新购单价不超过500万的固定资产可一次性税前抵扣
根据财税〔2018〕54号及财政部 税务总局公告2021年第6号第一条相关规定:
企业在2018年1月1日至2023年12月31日期间新购进的设备、器具,单位价值不超过500万元的,允许一次性计入当期成本费用在计算应纳税所得额时扣除,不再分年度计算折旧;
可以一次性税前扣除、不用再分年度折旧,将大大缓解企业的现金流压力。
5.阶段性减免增值税小规模纳税人增值税
根据财政部 税务总局公告2021年第7号第一条规定:
《财政部 税务总局关于支持个体工商户复工复业增值税政策的公告》(财政部 税务总局公告2020年第13号)规定的税收优惠政策,执行期限延长至2021年12月31日。其中,自2021年4月1日至2021年12月31日,湖北省增值税小规模纳税人适用3%征收率的应税销售收入,减按1%征收率征收增值税;适用3%预征率的预缴增值税项目,减按1%预征率预缴增值税。
原本适用3%税率的继续按1%征收,继续立省三分之二的税费。
优惠政策延续到年底,不难预料,如果年底后还需要扶持,优惠可能还将继续。
6.符合条件的企业暂免征收残疾人就业保障金
根据财政部公告2019年第98号规定:
自2020年1月1日至2022年12月31日,在职职工人数在30人(含)以下的企业,暂免征收残疾人就业保障金。
7.符合条件的缴纳义务人免征有关政府性基金
根据财税〔2016〕12 号第一条规定:
按月纳税的月销售额不超过10万元,以及按季度纳税的季度销售额不超过30万元的缴纳义务人免征教育费附加、地方教育附加、水利建设基金。
8.符合条件的增值税小规模纳税人免征文化事业建设费
根据财税〔2016〕25 号第七条规定:
增值税小规模纳税人中月销售额不超过2万元(按季纳税6万元)的企业和非企业性单位提供的应税服务,免征文化事业建设费。
9.增值税小规模纳税人减征地方“六税两费”
根据财税〔2019〕13 号第三条、国家税务总局公告2019年第5号相关规定:
自2019年1月1日至2021年12月31日,由省、自治 区、直辖市人民政府根据本地区实际情况,以及宏观调控需要确定,对增值税小规模纳税人可以在 50%的税额幅度内减征资源税、城市维护建设税、房产税、城镇土地使用税、印花税(不含证券交易印花税)、耕地占用税和教育费附加、地方教育附加。
对小微企业和小规模纳税人的优惠真的是涉及到方方面面了。
10.企业集团内单位(含企业集团)之间的资金无偿借贷行为,免征增值税
根据财税〔2019〕20号第三条及财政部 税务总局公告2021年第6号相关规定:
自2019年2月1日至2023年12月31日,对企业集团内单位(含企业集团)之间的资金无偿借贷行为,免征增值税。
除了各类税费,融资借贷等也都会给到各种优惠。
11.金融机构与小型微型企业签订借款合同免征印花税
根据财税〔2017〕77 号第二条、财政部 税务总局公告2021 年第 6 号等相关规定:
自2018年1月1日至2023年12月31日,对金融机构与小型企业、微型企业签订的借款合同免征印花税。
其中小型企业、微型企业,指的是符合《中小企业划型标准规 定》(工信部联企业〔2011〕300 号)的小型企业和微型企业。
12.账簿印花税减免
根据财税〔2018〕50 号规定:
自2018年5月1日起,对按万分之五税率贴花的资金账簿减半征收印花税,对按件贴花五元的其他账簿免征印花税。
官方的税收优惠政策是涉及各方面,必要时也是会及时延时优惠或者加码优惠政策的。
除了直接惠及小微企业的优惠,还有惠及向小微企业提供融资的金融企业、小额贷款机构的税收优惠政策,间接帮助小微企业的经营和成长。
优惠力度是不可谓不大的。

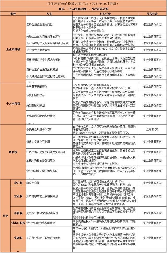
除了税收优惠政策,小微企业也可以进行税务筹划,方法有很多,可以参考我整理得表格:

虽说小微企业受经济影响较大,但官方的税收优惠政策也是与时俱进。
没必要因为不容易而走钢丝,野路子终究会后患无穷。
合法合规的享受税收优惠,再叠加税筹,足够把税负降到很低。
如果有什么不清楚的或者需要了解定制税筹方案,留言问我,能帮的一定帮。
1.税务行业十年老炮,每天分享税筹经验,解决疑难财税问题!2.关注Carl的财税圈,帮你合法合理地省钱,立志让你做最省心的老板。3.解读最新的税收热点,分享最优的税筹方式。Carl的财税圈,您身边的财税管家。
1、IT大王遵守相关法律法规,由于本站资源全部来源于网络程序/投稿,故资源量太大无法一一准确核实资源侵权的真实性;
2、出于传递信息之目的,故IT大王可能会误刊发损害或影响您的合法权益,请您积极与我们联系处理(所有内容不代表本站观点与立场);
3、因时间、精力有限,我们无法一一核实每一条消息的真实性,但我们会在发布之前尽最大努力来核实这些信息;
4、无论出于何种目的要求本站删除内容,您均需要提供根据国家版权局发布的示范格式
《要求删除或断开链接侵权网络内容的通知》:https://itdw.cn/ziliao/sfgs.pdf,
国家知识产权局《要求删除或断开链接侵权网络内容的通知》填写说明: http://www.ncac.gov.cn/chinacopyright/contents/12227/342400.shtml
未按照国家知识产权局格式通知一律不予处理;请按照此通知格式填写发至本站的邮箱 wl6@163.com