为打造健康、有价值的内容平台减肥敢死队在哪,头条号平台持续加强内容生态建设。标题减肥敢死队在哪,作为读者了解和选择阅读内容的第一步,对平台鼓励作者创作清晰、准确反映内容的优质标题,对于为获取点击而恶意误导用户或格式混乱不规范的标题,平台将持续严厉打击,一经发现,将不被系统推荐,严重违规情况将导致帐号被处罚。
不符合平台规范的标题情况,包括但不限于以下情况:
一、标题党
(一)标题夸张
1、夸张式标题
标题将感受、范围、结果、程度等夸张夸大描述,造成耸人听闻的效果
标题使用「震惊」、「惊爆」、「传疯」、「吓掉半条命」等,言过其实地表达情绪/状态/感受
>>不建议:《兰州竟然引起了全国的羡慕!西安疯了,天水哭了,嘉峪关伤了…》
问题:故意引用其他城市做夸张对比
建议:《兰州夜景魅力独特,或艳丽或庄严,或古老或时尚》
>>不建议:《中国部署新型秘密武器,配备自杀敢死队,巴铁成功仿制吓坏印度》
问题:用“吓坏X国”的耸动表述故意诱导用户点击
建议:《巴基斯坦参考我方火箭炮技术,仿制出新款装备,可同时发射四枚核弹》
>>不建议:《中国人在“糟蹋艺术”,外国人却传承中国文化,看完让人泪目,汗颜》
问题:用“看完让人泪目,汗颜”的描述制造夸张感受
建议:《美国73岁奶奶传承中国传统文化,作品惟妙惟肖》
>>不建议:《央行怒了!这三个字,不准说!》
问题:“央行怒了!”这个表述显而易见情绪夸张,也并不会有“不准说!”的实际情况
建议:《央行公告 | 不得炒作“无现金”概念,不得拒收现金,违者予以处罚》
标题使用「全世界网友」、「所有男人都」、「某国人」、「99%」等,进行无依据的范围夸大
>>不建议:《气垫一打开就直接涂减肥敢死队在哪?几乎所有女人都错了,怪不得总脱妆又卡粉!》
问题:“几乎所有女人都”对女性群体做全部包含的范围夸张,诱导用户点击
建议:《女孩们常犯的错,气垫不要一打开就直接涂,可能导致脱妆又卡粉》
>>不建议:《全网无人能解释,看懂的全中国不超过2个!》
问题:“全网”、“全中国”故意用整体范围概念,但“无人”、“不超过2个”又极端缩小范围形成夸张对比
建议:《卫生健康的重要性,用一则小故事告诉你》
>>不建议:《他发明了一个字,填补汉字的空白,遭受了全国女性的谩骂》
问题:首先不会遭到“全国女性”的“谩骂”,其次“他”是谁
建议:《语言学家刘半农发明了“她”字,填补汉字空白,却遭受了不少争议》
>>不建议:《基层公务员调动工作的真相!90%的人没抓住艰难机会!几点忠告》
问题:“90%的人”这种本身没有依据就用高比例来形容人群范围的情况,是常见的夸张问题
建议:《想靠关系当公务员减肥敢死队在哪?凭借努力全力以赴遴选考试才是正途》
标题使用「XX天见效」、「根治」、「立竿见影」等,对效果或结果做不符合常识的断言或保证
>>不建议:《蒲公英不仅能治烫伤,黄水疮,还可以治疗扁平疣!2到5天即可治愈》
问题:“2到5天即可治愈”,明显夸大疗效
建议:《蒲公英不仅能治烫伤、黄水疮,还可以治疗扁平疣》
>>不建议:《再见了蟑螂药,只要3滴香油,蟑螂断子绝孙,方便快捷又安全》
问题:“只要”怎么样就可以达到“断子绝孙”的效果,其一效果不符合常理,其二用语夸张
建议:《香油加硼酸可以帮助你灭蟑螂,方便快捷又安全》
>>不建议:《数学成绩差?期末复习做到这三件事,绝对考高分!》
问题:“绝对”的表述本身就不符合事实,搭配“考高分”的结果就是作者故意提高用户预期
建议: 《数学成绩差?期末复习帮你总结了一些学习方法》
标题使用「重磅」、「要命」、「就在刚刚」等,对事件的严重和紧急程度夸张形容,引起过度警觉和关注
>>不建议:《大战一触即发!美军一声令下出动核航母,阵势浩大要动真格吗》
问题:“大战一触即发!”夸张描述战争局势,预示两国即将开战
建议:《美国加大对伊朗施压力度,派出核动力航母前往海湾》
>>不建议:《重磅消息!!!金职院荣获4大“50强”大满贯》
问题:“重磅”在非重大事件中使用会对用户造成不符合预期的关注程度
建议:《恭贺!金职院荣获4大“50强”大满贯》
>>不建议:《泰国出大事了?500节火车急忙驶入我国,日本:又被抢先一步!》
问题:某国“出大事了”故意提高用户的紧张感,有疑似军事行动的误导
建议:《泰国请求我国帮助修建高铁,馈赠500节车厢香米》
>>不建议: 《刚才!帕森斯一张图全美炸裂,打太多人的脸,媒体炮轰:难成核心》
问题:“刚才”、“全美炸裂”用夸张的语气故意提高紧迫程度,吸引用户眼球
建议:《NBA本赛季中,灰熊队的帕森斯表现不佳,媒体称其难成核心》
标题使用「世界之最」、「最高级」、「最佳」、「最烂」等,形容人事物在某些程度上达到极致,但违背事实和大众认知
>>不建议:《重庆最贵的10样东西曝光!买过一种的是土豪,买过三种的家里有矿》
问题:用“最贵”吸引用户,标题中也未体现具体解释说明
建议:《重庆生活指南,为你介绍当地的美食美景》
>>不建议:《中国航空母舰发展史:平均每五年一艘航母 速度之快,世界之最》
问题:“世界之最”这种在“世界”范围达到极致的说法,不符合实际情况时不可滥用
建议:《中国航空母舰发展史:平均每五年一艘航母,速度位列世界前沿》
>>不建议:《他是清朝最牛的皇帝,康熙雍正乾隆都不如他,可一直被人们忽略》
问题:“最牛”的表述首先不符合大众认知,其次故意用历史上更为著名的皇帝来做对比
建议:《清朝开朝皇帝——皇太极,但一直被人们忽略》
2、悬念式标题
标题滥用转折、隐藏关键性信息,营造悬念、故弄玄虚
标题故意使用「竟然」、「竟是这样」、「结果却」、「没想到」等强转折词语,制造危机感和想象空间
>>不建议:《举国哀痛,我国的“航母杀手”刚有威慑力,竟然传来不幸的消息》
问题:标题中可表述清楚是什么消息,但故意用“竟然”强转折来制造危机感
建议:《我国反舰导弹形成战斗力之初,其研制者却不幸逝世》
>>不建议:《人狠话不多的史蒂夫奥斯丁、布洛克莱斯纳原来是这样的》
问题:原来是什么样的,可用一句话或形容词概括的内容故意不写明
建议:《人狠话不多的史蒂夫奥斯丁、布洛克莱斯纳跳起舞来真是反差萌》
>>不建议:《高考逆袭到一本|她居然这样做题,提高了260分!》
问题:“居然这样”具体是怎样,如果不能在标题里直接说明情况,那么可以概括一下正文/视频的主要内容
建议:《高考各科复习攻略,送给想要提高成绩的你》
标题成分残缺,或隐藏关键信息,营造玄虚,如「竟然是……」、「而是……」、「不过……」等话说一半,通过省略号代替关键信息,或使用「内幕」、「揭秘」、「真相」等代替关键信息
>>不建议:《令人唏嘘,河南试卷掉包案最新进展,省教育局发出声明,称……》
问题:“称……”话说一半,用省略号隐去关键信息点
建议:《河南试卷掉包案最新进展,初步调查结果表明考生成绩无误》
>>不建议:《最新消息,全球最宜居国家排行榜,第一名果然是……你想去哪?》
问题:第一名是哪里可以很明确,故意不在标题中点明
建议:《全球最宜居国家排行榜发布,瑞典排名第一,你想去哪?》
>>不建议:《查出来“甲状腺癌”,还能活多久?医生终于肯讲大实话》
问题:“实话”是什么为关键信息,但却故意隐藏,并用“医生终于肯讲”来作为诱导
建议:《查出“甲状腺癌”,还能活多久?医生表明其存活率很高,尤其早期》
>>不建议:《伊朗用人民币替代美元,俄罗斯警告查没黄金等于宣战后,事情有进展》
问题:“进展”如何为关键信息,但故意只用“进展”来代替主要内容
建议:《伊朗用人民币替代美元,俄罗斯警告查没黄金,多国效仿以摆脱美元》
标题指代模糊,缺少主语或故意不点明主体,以概括一类别的笼统性指代词替换,如使用「它」、「他」、「她」、「一句话」、「下一秒」、「这种东西」等
>>不建议:《演技秒杀关晓彤,减肥20斤后撞脸娜扎,被嘲谎话连篇人设崩》
问题:缺少主语,且故意用既捧又杀的表述来诱导用户点击
建议:《张子枫演技颜值均在线,减肥20斤后撞脸娜扎》
>>不建议:《小国大武库!该国空军堪比美军,装备五代机,人均GDP世界第三》
问题:用“小国”、“该国”指代国家名,同时故意用“美军”作为对比
建议:《新加坡确定购买F35,将成周边首个装备五代机国家》
>>不建议:《她是日本人,甘愿嫁到中国,后嫁一上将,生下一女家喻户晓》
问题:一连串的模糊指代“她”、“一上将”、“一女”,可在标题中写明主要人物信息
建议:《蒋佐梅从日本嫁到中国,女儿蒋英是钱学森夫人》
>>不建议: 《5岁女孩浑身没劲,原来全是因为它,家长要注意》
问题:“它”是病痛的主因,用词语即可概括,不点明实情或给用户制造出是严重疾病的感受
建议:《5岁女孩因湿气重浑身没劲,家长可提前预防》
3、强迫式标题
标题采用挑衅恐吓、强迫建议等方式,诱导用户阅读
标题使用「胆小慎入」、「不看后悔一辈子」、「别怪我没提醒你」等表述,挑衅恐吓用户点击
>>不建议:《不要在吃饭时看这个视频,要不然会让你后悔莫及》
问题:“不要”怎样、“要不然”怎样,“让你后悔莫及”都是作者在故意挑衅用户观看
建议:《美食制作合集来袭,看完后更有食欲》
>>不建议: 《高考只剩30天,80%的答案都在这篇文章里,不看后悔一生》
问题:“后悔一生”对用户形成恐吓感,而且“80%的答案”并不可能是实际情况
建议: 《高考只剩30天,想要提高分数?我们来教你掌握正确的学习方法》
>>不建议:《5个面试时常犯的错误 让你后悔一辈子》
问题:“让你后悔一辈子”是典型的恐吓写法
建议:《避免面试时常犯的错误,帮你提高找工作的成功率》
标题使用「不得不看」、「一定要看完」、「绝对要收藏」等命令式词语,要求或诱导用户阅读
>>不建议:《疯狂抢地、地价飙升!房价大涨?烟台朋友千万要关注!!》
问题:命令式的“千万要关注”,搭配前半句的夸张表述,标题整体夸张问题严重
建议:《烟台整体房价有上涨,部分高地价容积率不高》
>>不建议:《新手钓鱼入门基本功,老手飘过,新手必须要看》
问题:“必须要看”强迫钓鱼新手必须点击
建议: 《新手钓鱼入门基本功,掌握更多钓鱼乐趣》
>>不建议:《应届生找工作,一定要想知道这3件事,事关前途!》
问题:“一定XXX”也是常见的“命令式”夸张写法
建议: 《应届生第一份工作很关键,教你如何识别招聘骗局》
(二)标题与正文原意有偏差
1、标题歧义
标题对易混淆的要素信息解释不清,或缺失主体信息,造成不对称,产生理解歧义
>>不建议:《姚明因病抢救无效去世,各路明星发文悼念》
问题: 标题中未解释是作曲家姚明去世,对用户造成误导
建议:《国家一级作曲家姚明因病抢救无效去世,各路明星发文悼念 》
>>不建议:《交警拦下超载导弹车,开出巨额罚单!司令要求放行被当成骗子》
问题:标题让用户误以为是发生在我国,实则与中国无关
建议:《美国交警拦下苏联超载导弹车,开巨额罚单!司令要求放行被当成骗子》
>>不建议:《6年白等了?火箭放弃11+6不死鸟,三分46.2%莫雷都不给一份底薪》
问题:标题让用户误认为“11+6”是NBA的数据,实则不然
建议:《6年白等了?火箭放弃不死鸟,三分命中46.2%莫雷都不给一份底薪》
影视、游戏、小说、故事、段子、动漫、自制剧等内容,使用社会时政新闻类标题,造成歧义
>>不建议:《司机醉酒驾驶,挑衅警车,满载钢材飙车,酿成车祸警车扬长而去》
问题:内容为游戏视频,标题制造出疑似车祸新闻的现场
建议:《欧洲卡车模拟2游戏:卡车司机满载钢材飙车,酿成车祸无法收场》
>>不建议:《刚建好的科技宫大楼崩塌,参加奥数的学生全部遇难,市民怒了》
问题:内容为影视片段,标题用社会新闻的口吻让用户误以为是真实事件
建议:《影视:豆腐渣工程致大楼崩塌,里面学生全部遇难,市民怒了》
>>不建议:《男孩高考后跳楼自杀,因父亲在大柳树买了张北京户口》
内容:内容实则为虚构的故事
建议:《故事:男孩高考后跳楼自杀,因父亲在大柳树买了张北京户口》
标题直接用演员真名、职务代替剧中人物名,误导用户以为是明星花边
>>不建议:《言承旭和佟丽娅现身民政局,这对明星婚恋,吓坏网友!》
问题:内容为影视剧情节,用演员真实姓名且不点明是影视剧,造成误导
建议:《<恋恋不忘>甜蜜片段:言承旭和佟丽娅去领证》
>>不建议:《杨幂以后就叫“沈太太”了,新身份遭曝光,网友:祝福祝福!》
问题:内容为影视剧新剧介绍,标题却让用户误以为是艺人相关的娱乐新闻
建议:《杨幂出演新剧<巨匠>,剧中化身“沈太太”》
2、题文不符
标题与内容对信息主体的某项特征描述不一致,形成冲突,造成信息传达错误
>>不建议:《父亲从庙会买的小碗,上台后不敢说价格,专家爆出价格:5900万!》
问题:内容中专家所述为另一真品的拍卖价格,标题让用户误以为是“小碗”的价格
建议:《寻宝 | 父亲从庙会买的小碗为仿品,专家称正品价值5900万港币》
>>不建议:《中国小将独揽3冠!国际乒联:继丁宁之后,又一个大满贯世界冠军》
问题:内容为“有望成为国乒女队又一个世界冠军、大满贯选手的领军人物”,标题缺少“有望”这个关键信息,造成理解冲突
建议:《中国小将独揽3冠!国际乒联:继丁宁之后,有望成为大满贯世界冠军》
>>不建议:《恒大金靴级射手正式离队,曾是欧洲联赛射手王,未来将叶落归根》
问题:“金靴级射手”是文章主角在葡超时期获得的殊荣,与中超、恒大均无任何关系,将不同时期的两个概念混淆在一起,引起用户误读
建议:《恒大高薪外援J马正式离队,曾是欧洲联赛射手王》
标题无中生有,捏造内容中不存在的人、物、情节,态度、言论、结果、场景等
>>不建议:《90后“中国女飞人”!广西小将百米破11秒,苏炳添:看来我真老了》
问题:内容中成绩未破11秒,苏炳添也并未说过此话
建议:《90后短跑健将“女飞人”韦永丽,百米速度十一秒零七》
>>不建议:《面对如此厚颜无耻的渣女,涂磊终于忍无可忍,直接开骂了》
问题:内容中并没有标题所述涂磊的状态和行为
建议:《面对情侣嘉宾之间的矛盾,涂磊耐心劝导》
>>不建议: 《勇士输给猛龙之后,又有一大将受伤,网友:这下勇士彻底凉了》
问题:内容中并未体现“网友”的态度,只是作者本人观点,有故意激起球迷不满嫌疑
建议:《勇士输给猛龙之后,又有一大将伊戈达拉受伤,夺冠困难》
标题描述为确定事件,但内容为猜测、谣传事件,或通过疑问的方式表达不确定或确定为假的消息,使用户产生误解
>>不建议:《<毒液2>定档,主演说漏嘴会有三部曲,和蜘蛛侠同时间线》
问题:内容是作者根据网上猜测汇总的臆断,并非事实
建议:《<毒液2>或将定档10月,蜘蛛侠和反派屠杀可能参与》
>>不建议:《定了!美媒曝希伯特将加盟广东宏远!球迷戏称:又骗我们流量!》
问题:转会为爆料,“定了”让用户误认为确定事件
建议:《美媒谣传希伯特将加盟广东宏远,球迷戏称:又骗我们流量》
>>不建议:《郭晶晶净身出户?郭晶晶和霍启刚离婚了?本人回应》
问题:实际上离婚为传闻,且当事人已辟谣
建议:《郭晶晶净身出户?本人回应没有离婚,是假新闻》
3、封面与标题不符,让用户产生误解
封面图与内容完全不相关,或封面图结合标题易使读者产生误解
>>不建议:《又一著名影星惨遭意外!年仅26岁,下半身不幸瘫痪,令人惋惜》
问题:文章封面图使用同样有车祸经历的胡歌的照片
建议标题:《日本女演员黑谷友香遭遇意外,年仅26岁,下半身不幸瘫痪》

>>不建议: 《又传来坏消息!迪士尼童星博伊斯不幸身亡,仅仅20岁》
问题:视频封面图使用国内某名人葬礼现场图

二、标题格式不规范
1、标题未明确题材
影视、综艺、小说/故事、动漫、自制剧等题材的标题易产生歧义,对用户造成误导,需在标题中明确题材或剧名/书名等,如「小说:」、「影视:」、「《陈情令》:」、「《西安大追捕》:」,即使用题材为前缀时需明确到具体题材,如「农村剧:」而不是「农村:」,使用作品名称为前缀时需加书名号(《》)。
不建议:《小黑蛇一直不醒,女子以为他冬眠了》
《西安大追捕:魏振海犯罪集团首犯张启祥!坦白杀人过程如同聊家常》
建议:《影视:小黑蛇一直不醒,女子以为他冬眠了》
《<西安大追捕>:魏振海犯罪集团首犯张启祥!坦白杀人过程如同聊家常》
2、标题含有错别字或存在语病
标题含有错字、别字,以及标题不通顺等,影响阅读体验,包括但不限于以下情况:
成分残缺:《或年初上市,于日本开卖》
用词不当:《十代雅阁年初上市,于日本贩卖》
语序不当:《十代雅阁上市年初,于日本开卖》
搭配不当:《十代雅阁年初上市,于日本开卖,吸引了一大批汽车爱好者的眼睛》
结构混乱:《十代雅阁年初上市,于日本开卖,深受年轻人所喜爱》
建议:《十代雅阁年初上市,于日本开卖,吸引了一大批汽车爱好者的关注》
3、标题未使用约定俗成的汉字用法
除专有名称需使用繁体字、异体字、外文等情况外,标题建议使用标准普通话和规范汉字
不建议:《十代雅閣年初上市,於日本開賣》
建议:《NBA史上9大过人动作欣赏》
4、标题含有谩骂词
标题中含有侮辱谩骂词语,或对性别、地域、身份等恶意攻击,语言粗鄙,引起用户反感
不建议:《戏精?婊气冲天的她今天又去参加双宋婚礼啦!》
《别吹牛逼,那真的很傻逼》
5、标题信息表达不全
标题过短,或无法体现内容,如使用数字、单个词语词组、无意义名称等,影响阅读
不建议:《看这里!》、《886》
6、标题标点使用不规范
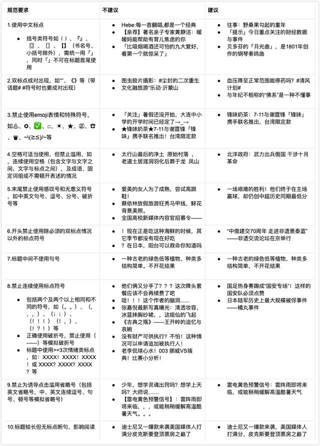
平台在鼓励优质标题创作和严厉打击各类标题党问题的同时,也发现部分创作者在标题的标点符号使用中存在不规范现象,影响作者的创作质量和用户的阅读体验。因此,平台对标题标点符号的使用,做了如下规范:
标题中允许出现的常用标点符号包括:
问号(?)、感叹号(!)、逗号(,)、冒号(:)、双引号(“ ”)、书名号(《》)、破折号(——)、竖线(|)等
不符合平台规范的标点使用,文章将被限制推荐,包括但不限于以下情况:
标题低质问题不仅影响用户阅读体验,同时严重影响平台内容生态,头条号平台将持续规范平台运营。希望各位创作者能遵守平台规范,杜绝发布、传播标题低质内容,共建健康有序的网络空间。
1、IT大王遵守相关法律法规,由于本站资源全部来源于网络程序/投稿,故资源量太大无法一一准确核实资源侵权的真实性;
2、出于传递信息之目的,故IT大王可能会误刊发损害或影响您的合法权益,请您积极与我们联系处理(所有内容不代表本站观点与立场);
3、因时间、精力有限,我们无法一一核实每一条消息的真实性,但我们会在发布之前尽最大努力来核实这些信息;
4、无论出于何种目的要求本站删除内容,您均需要提供根据国家版权局发布的示范格式
《要求删除或断开链接侵权网络内容的通知》:https://itdw.cn/ziliao/sfgs.pdf,
国家知识产权局《要求删除或断开链接侵权网络内容的通知》填写说明: http://www.ncac.gov.cn/chinacopyright/contents/12227/342400.shtml
未按照国家知识产权局格式通知一律不予处理;请按照此通知格式填写发至本站的邮箱 wl6@163.com