今(29)日重庆2021年高考方案,重庆市2021年普通高校招生统一考试及录取实施方案发布,市教育考试院进行了解读。
一、考试安排及成绩构成
1.我市 2021 年普通高校招生统一考试是如何组成的重庆2021年高考方案?
答重庆2021年高考方案:我市 2021 年普通高校招生统一考试(以下简称统一高考)由全国统一考试和重庆市普通高中学业水平选择性考试(以下简称选择考)组成。
2.我市 2021 年全国统一考试科目有哪些?
答:我市 2021 年全国统一考试科目为语文、数学、外语(含听力)3 科。外语包括英语、俄语、日语、法语、德语、西班牙语(考生可选择一个语种参加考试)。全国统一考试科目由国家统一命题。
3.我市 2021 年选择考科目有哪些?考生怎么选择?
答:我市 2021 年选择考科目为物理、历史、思想政治、地理、化学、生物学 6 科,考生从中选择 3 科参加考试。其中,物理、历史为首选科目,考生只能且必须选择其中 1 科报考;思想政治、地理、化学、生物学为再选科目,考生只能且必须从中选择 2 科报考。选择考科目由我市自主命题。
4.我市 2021 年统一高考时间如何安排?
答:我市 2021 年统一高考时间安排在 6 月 7 日—9 日。其中,全国统一考试科目语文考试时长为 150 分钟,数学、外语(含听力)考试时长均为 120 分钟,选择考每科考试时长均为 75 分钟。具体考试时间安排见下表。

全国统一考试的考试时间安排以教育部统一公布的为准,如有调整,选择考的考试时间安排将作相应调整。
5.我市 2021 年统一高考总成绩是如何构成的?
答:我市 2021 年统一高考总成绩由全国统一考试的语文、数学、外语(含听力)3 科成绩和首选科目1科、再选科目2科成绩组成,总分 750 分。其中,全国统一考试科目语文、数学、外语(含听力)的分值均为 150 分,总分 450 分;选择考每科原始分值均为 100 分,首选科目以原始分计入总成绩,再选科目以等级转换分(以下简称转换分,每科满分 100 分)计入统一高考总成绩,总分 300 分。
6.什么是转换分?选择考再选科目成绩是如何转换的?
答:转换分是按统一规则,由原始分进行等级划定后,再由等级转换而来的分数。再选科目成绩转换时,每科赋分起点均为30 分,满分为 100 分。
具体转换规则和步骤如下:第一步,按照考生原始分从高到低划定 A、B、C、D、E 共五个等级,各等级人数所占比例分别约为 15%、35%、35%、13%和 2%。第二步,将 A 至 E 五个等级内的考生原始分,依照等比例转换法则,分别对应转换到 100~86、85~71、70~56、55~41 和 40~30 五个分数区间,通过转换公式计算得到考生的转换分,转换分均保留整数,在小数点后一位进行“四舍五入”。
转换公式、转换示意图及示例
转换公式
其中:
Y1,Y2分别表示原始分区间的下限和上限;
X1,X2分别表示转换分区间的下限和上限;
Y 表示原始分,X 表示转换分;
当 Y= Y1时,则 X= X1。

假设某同学思想政治学科原始分为 81 分,按照原始分排序,依照等级比例应划分到 B 等级,而该学科 B 等级的原始分分布区间为 82~61,转换分区间为 85~71,按照转换公式,该同学思想政治学科的转换分为:
解得,
该同学思想政治学科转换分为:84 分。
二、招生类别及批次设置
7.我市 2021 年统一高考招生包括哪些类别?
答:我市 2021 年统一高考招生包括普通类、艺术类和体育类 3 个类别。
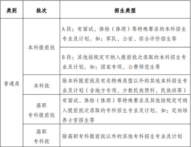
8.普通类批次及招生类型有哪些?
答:

9.艺术类批次及招生类型有哪些?
答:

10.体育类批次及招生类型有哪些?
答:

11.与改革前相比,我市 2021 年招生录取批次设置有何变化?
答:与改革前相比,我市 2021 年招生录取批次设置只在普通类本科提前批、本科批有 2 处变化,其余各类别批次设置均未发生变化。
一是将原普通文理类一本批、二本批合并为普通类本科批。
这样设置是按照国家对高考改革的总体指导意见进行的,逐步减少录取批次,有利于引导考生理性选择适合自己的学校和专业,有利于高校专注内涵发展和注重特色专业建设,有利于扭转简单用录取批次评价不同类型高校的片面导向。
二是将普通类本科提前批拆分为 A 段和 B 段,A 段实行院校顺序志愿,B 段实行专业平行志愿。之所以这样设置,主要是对于能够实行专业平行志愿的尽量实行专业平行志愿,尽量降低志愿填报的难度和博弈成分,更有利于考生选择。
三、志愿设置
12.我市 2021 年普通高校招生有几种志愿模式?
答:我市 2021 年普通高校招生实行专业(类)平行志愿(以下简称专业平行志愿)和院校顺序志愿两种模式。
13.专业平行志愿如何设置?
答:专业平行志愿以“1 个专业(类)+1 个学校”为 1 个志愿。
14.院校顺序志愿如何设置?
答:院校顺序志愿以“1 个学校+6 个专业(类)”为 1 个志愿,并设置是否服从专业调剂选项。
15.专业平行志愿与改革前的院校平行志愿有何异同?
答:

考生的选择考科目在符合高校招生专业(类)选考要求的前提下,填报专业平行志愿时,可能会出现以下 3 种情形。
①考生可以填报不同专业(类)的不同高校。

②考生可以填报不同专业(类)的同一所高校。

③考生可以填报同一专业(类)的不同高校。

在志愿填报时,以上 3 种情形也可综合填报,请考生结合个人选科情况和对院校、专业(类)的倾向及喜好程度,综合考量、慎重选择、科学填报。
16.普通类各批次志愿是如何设置的?
答:

17.艺术类各批次志愿是如何设置的?
答:

18.体育类各批次志愿是如何设置的?
答:
四、招生计划与选科要求
19.我市 2021 年统一高考招生计划是如何编制的?
答:我市 2021 年统一高考在渝招生计划按照普通类、艺术类、体育类 3 个类别,分本科、专科两个层次编制。其中:普通类招生计划按照首选科目物理、历史分别编制;艺术类、体育类招生计划不分物理、历史编制。
独立设置本科艺术院校(含参照执行院校)、高水平艺术团等可不编制分省招生计划。
按“物理”编制的招生专业及计划,仅限首选科目为物理的考生填报;按“历史”编制的招生专业及计划,仅限首选科目为历史的考生填报。
20.高校招生专业(类)对首选科目要求有几种?
答:高校招生专业(类)可对首选科目提出“仅物理”“仅历史”“物理或历史均可”3 种要求。
“仅物理”指考生首选科目须为物理;“仅历史”指考生首选科目须为历史;“物理或历史均可”指考生首选科目不限。
21.高校招生专业(类)对再选科目要求有几种?
答:高校招生专业(类)可对再选科目提出“必选 1 门”“必选 2 门”“2 选 1”“不限选”4 种要求。其中,“不限选”指考生只需首选科目符合高校提出的要求即可。
举例说明

22.如何查询招生院校“选考科目要求”?
答:考生可查看我市统一编印的重庆普通高考系列丛书《2021 招生计划汇编》,也可通过重庆市教育考试院门户网
(www.cqksy.cn)或重庆招考信息网(www.cqzk.com.cn)登录“重庆市普通高考志愿填报辅助系统”(详见第 46 问)查询 2021年全国普通高校在渝招生专业(类)选考科目要求。
五、分数线及投档录取
23.各类别录取控制分数线是如何划定的?
答:普通类根据考生文化成绩(含统一高考总成绩和政策性加分,下同),按照招生计划数的一定比例,综合生源等情况,按照选考物理、历史分别划定普通类本科、专科录取最低控制分数线。同时划定特殊类型资格线。
艺术类、体育类根据艺术类各类别、体育类考生文化成绩及专业统考成绩,按照招生计划数的一定比例,综合生源等情况,分别划定艺术类各类别本科、专科和体育类本科、专科录取最低控制文化分数线及专业分数线。
24.什么是特殊类型资格线?是如何划定的?
答:特殊类型资格线是为满足强基计划、高校专项、高水平艺术团等特殊类型招生单独划定的录取资格分数线。改革前这些特殊类型招生参照“一本线”执行,而改革后不再划定“一本线”,因此需要单独划定特殊类型资格线。
我市的特殊类型资格线根据考生文化成绩,按照普通类本科招生计划数的一定比例,综合生源等情况,分选考物理、历史分别划定,与统一高考成绩一并公布。
25.什么是艺术类校考资格线?与专业录取最低控制分数线有什么区别?
答:艺术类各类别校考资格线是考生参加专业校考(我市专业统考未涉及专业除外)的基本资格线,是根据专业统考成绩、综合生源等情况按照一定比例分类别划定的,与专业统考成绩一并公布。考生专业统考成绩达到我市相应类别校考资格线的,方可按招生院校报考条件和有关规定报名参加专业校考。艺术类各类别专业录取最低控制分数线是我市艺术类本科A段、专科批投档录取时的专业成绩最低分数要求,是根据专业统考成绩,按照招生计划数的一定比例,综合生源等情况分类别、分本专科划定的,与统一高考成绩一并公布。
26.院校顺序志愿投档原则及办法是什么?
答:院校顺序志愿的投档原则是“志愿优先、遵循分数”,先按照第一志愿考生投档排序位次和高校调档比例进行投档,高校录取时退出差额或计划不满额的,依志愿顺序按照排序位次补投符合要求的考生。
27.专业平行志愿投档原则及办法是什么?
答:专业平行志愿的投档原则是“分数优先、遵循志愿、一轮投档”,按照考生投档排序位次进行投档。
28.专业平行志愿投档基本流程是什么?
答:专业平行志愿投档基本流程为:排序→检索→投档。(1)排序:对同一类别、同一批次考生分别从高分到低分逐个进行投档排序。
(2)检索:先对投档排序位次在前的考生所填报的志愿进行检索,一旦考生符合某一志愿的投档条件时,后续志愿将不再检索;该生检索结束后,系统会自动检索下一位次投档排序考生所填报的志愿,直到本批次所有考生都完成检索。
(3)投档:将所有检索后符合投档条件(在高校专业计划数内)的考生电子档案投给高校进行审录。
29.专业平行志愿有无先后顺序?
答:对招生院校来说,没有先后之分。不管是第 1 个还是第 96 个志愿,一旦投档到该院校专业,系统显示均为一志愿。对考生来说,有先后之分。将遵循 1.2.3.4……96 的志愿顺序依次进行检索,一旦出现满足条件的志愿,则后续志愿不再进行检索。同一考生在同一轮次投档中,不会投档到多个院校。
30.专业平行志愿有没有投不出去的情况?
答:有投不出去的情况。当考生的投档成绩未达到所填报的全部专业平行志愿的分数时,考生的电子档案将投不出去。即存在着考生因志愿填报定位不准确、梯度不合理等情况,造成其档案投不出去的情况。
31.专业平行志愿有没有投档后被退档的情况?
答:有投档后被退档的情况。高校招生除了对选考科目提出要求外,在招生章程或专业备注中,还可能对体检、外语语种、单科成绩、外语口试等提出要求,考生被投档到某高校,若不符合该高校招生要求,则可能会造成退档。因此,提醒考生在填报志愿前一定要认真查看高校招生章程、选考科目要求以及我市公布的招生计划备注信息等,防止因误填报而被退档。
32.考生投档后又被退档,能再补投到后面的平行志愿吗?
答:专业平行志愿实行一轮投档,如考生投档后被高校退档,本轮不会再投档到后续志愿,需要在下一轮次(如征集志愿)重新填报志愿,或参加下一批次录取。
33.已被录取的考生,还能被后续志愿录取吗?
答:已被录取的考生,不能参加后续志愿投档和录取。未被录取的考生不影响后续志愿的投档和录取。
34.各类别同分投档排序规则是什么?
答:普通类考生文化成绩相同时,依次比较语文数学总成绩、语文或数学中的单科最高成绩、外语单科成绩、首选科目成绩、再选科目单科最高成绩、再选科目单科次高成绩由高到低排序投档(军队院校等有特殊规定的除外)。
艺术类、体育类考生综合成绩(或专业成绩)相同时,首先比较统一高考总成绩,若相同再按普通类同分排序规则依次比较,由高到低排序投档。
35.普通类投档排序规则是什么?
答:普通类根据考生文化成绩排序,如文化成绩相同则按照同分排序规则排序。
36.艺术类专业平行志愿投档排序规则是什么?
答:艺术类专业平行志愿在考生文化成绩、专业成绩分别达到我市当年最低录取控制分数线的前提下,根据下表中的投档排序规则进行投档。

37.艺术类院校顺序志愿批次是如何进行投档的?
答:艺术类院校顺序志愿批次涉及艺术类本科提前批(设 1个院校志愿)和本科批 B 段(设 2 个院校顺序志愿)。对艺术类本科提前批院校,将填报该校志愿且参加该校专业校考合格的所有考生,全部投档。对艺术类本科批 B 段院校,先将第一志愿填报该校且专业校考合格、文化成绩达到我市相应类别控制分数线的考生,全部投档;若未完成招生计划,再投档二志愿考生。
38.体育类投档排序规则是什么?
答:体育类在考生文化成绩、专业成绩分别达到我市当年最低录取控制分数线的前提下,根据下表中的投档排序规则进行投档。

39.高校专项、高水平艺术团等类型投档录取工作安排在何时进行?
答:高校专项、高水平艺术团、高水平运动队招生安排在该招生高校普通计划所在批次前投档录取。
根据国家有关文件规定和工作安排,强基计划、香港高校自主招生、民族传统体育和运动训练专业单独招生、飞行技术招生等安排在普通类本科提前批 A 段之前投档录取。保送生、残疾单招、消防单招等按照相关招生规定单独投档录取。
40.高校录取时,普通高中学生综合素质评价档案如何使用?
答:我市 2021 年普通高校录取时,将普通高中学生综合素质评价档案提供给高校,作为高校录取的重要参考,其具体使用办法由高校在招生章程中向社会公布。
41.兼报普通类志愿的艺术类、体育类考生投档顺序是如何规定的?
答:凡兼报普通类志愿的艺术类、体育类考生,录取时先按照其填报的艺术类、体育类志愿投档。在其所填报的艺术类、体育类志愿录取结束后,未被艺术类、体育类录取的,转入普通类并按照普通类录取进程参与相应批次投档。
六、志愿填报及注意事项
42.我市 2021 年高考志愿填报时间是如何安排的?
答:我市 2021 年高考志愿填报集中安排在统一高考成绩公布后进行。各批次征集志愿填报的时间,将根据录取进程进行安排,提前向考生和社会公布。
43.志愿填报采用什么方式?
答:填报方式上仍实行网上填报,重庆市教育考试院门户网(www.cqksy.cn)和重庆招考信息网(www.cqzk.com.cn)是网上志愿填报的指定网站。建议考生使用台式或笔记本电脑填报志愿。
44.志愿填报截止后还可以补填志愿吗?
答:填报志愿应及时保存,志愿填报截止时间一到,系统将关闭填报功能,不接受任何补填志愿。因此,考生应合理安排填报时间,尽量避免在临近截止时间前填报。
45.我市将为2021年志愿填报提供哪些信息?考生该如何获取和使用?
答:我市 2021 年志愿填报将为考生提供 4 类信息。
(1)2021 年高校在渝招生章程。考生可通过高校官方网站或教育部阳光高考平台(gaokao.chsi.com.cn)查阅。
(2)2021 年高校在渝招生计划。该信息可从两个渠道获取:一是我市统一编印的《2021 招生计划汇编》;二是志愿填报期间,考生可登录重庆市教育考试院门户网(www.cqksy.cn)和重庆招考信息网(www.cqzk.com.cn)开通的“重庆市普通高考志愿填报辅助系统”查询。
(3)我市往年高考录取情况。志愿填报期间,考生可登录“重庆市普通高考志愿填报辅助系统”查询近三年高校在渝招生各专业(分文理)的录取人数、录取分数和位次等信息。
(4)2021 年考生成绩位次信息。考生可登录重庆市教育考试院门户网(www.cqksy.cn)或重庆招考信息网(www.cqzk.com.cn)查询。
在选择院校和专业时,考生应多种渠道收集分析信息,综合考量,理性选择。一是充分了解国家和我市的招生录取政策规定,掌握自己所属类别的志愿设置、投档录取规则等情况;二是根据自己的成绩和位次,综合考虑自己的优势特长、兴趣爱好等因素,理性选择拟报考的高校和专业;三是可按照“冲、稳、保”的原则进行筛选,形成合理梯度的志愿顺序,尽可能选择足量的志愿。
46.我市是否有高考志愿填报辅助系统?考生如何登录?
答:为方便考生合理填报志愿,在志愿填报期间,重庆市教育 考 试 院 门 户 网 ( www.cqksy.cn ) 和 重 庆 招 考 信 息网(www.cqzk.com.cn)将开通“重庆市普通高考志愿填报辅助系统”,考生可通过本人 14 位考生号(或身份证号)和高考报名时设置的密码登录该系统。
该系统有 3 项主要功能:一是查询录取历史数据,包括近三年高校在渝招生各专业的招生计划、录取人数、录取分数和位次等信息;二是查询 2021 年在渝招生计划,包括院校名称、专业(类)名称及选科要求等信息;三是为考生志愿填报提供参考。
47.考生填报志愿前需要做哪些准备?
答:一是认真研读高校招生章程,特别是专业录取相关要求等重要信息;二是认真阅读我市统一编印的《2021 填报志愿指南》和《2021 招生计划汇编》,了解高校录取的相关办法和规定,知晓自己所属类别的志愿设置和相应投档录取规则,查看高校在渝招生计划及专业(类)最终选考科目要求,在志愿填报期间,考生也可通过“重庆市普通高考志愿填报辅助系统”查询;三是查看自己在全市的排序位次;四是收集分析多方面信息(如高校专业相关信息、高校地域等),结合自身学习兴趣、专业倾向和未来发展规划,理性选择志愿;五是正式填报前请确保网络状况良好,电脑系统安全,尽量不使用网吧等多人混用的电脑填报志愿,以免被电脑病毒、木马等恶意程序窃取个人密码或篡改志愿。因志愿填报不符合要求未被投档或录取的,责任由考生自负。
48.考生网上填报志愿基本操作步骤是怎样的?
答:考生在规定时间内凭本人 14 位考生号(或身份证号)和高考报名时设置的密码登录“重庆市普通高校招生志愿填报系统”,根据系统提示,依次确认个人信息(首次登录需要),选择志愿表,在系统显示的页面中,按志愿顺序逐个填报院校代号和专业代号,每个志愿填完后点击“保存”按钮即完成该志愿提交。建议考生填报完毕后再进入查询界面,核对所填报的志愿是否正确。
考生在志愿填报截止前,可以修改志愿并保存。志愿填报截止后,系统以最后一次保存成功的信息为准。
49.考生忘记网上填报系统的登录密码怎么办?设置密码时对密码复杂度有何要求?
答:考生若忘记密码无法登录,可使用志愿填报系统的“重置密码”功能,通过高考报名时预留的手机号码接收短信验证码,凭此验证码在系统中自行重新设置密码。若因高考报名时预留的手机号发生变更而无法接收验证码的,考生本人可持有效身份证件到报名区县招考机构申请变更新手机号。
为确保安全,系统登录密码应相对复杂,长度不少于 8 位,以数字和英文字母(注意区分大小写)混合组成。考生应牢记自己的登录密码并妥善保管。考生因保管不当被人窃取密码并被篡改志愿,造成后果由考生本人负责。
50.考生如何查询自己所填的志愿、录取轨迹和录取结果?
答:录取期间,考生可通过重庆市教育考试院门户网(www.cqksy.cn)或重庆招考信息网(www.cqzk.com.cn)查询自己所填的志愿、录取轨迹和录取结果。考生一定要密切关注各批次录取轨迹和结果查询,如未被录取且符合相应批次征集志愿填报条件,应及时按规定时间填报,增加录取机会。
来源:上游新闻 汇聚向上的力量
1、IT大王遵守相关法律法规,由于本站资源全部来源于网络程序/投稿,故资源量太大无法一一准确核实资源侵权的真实性;
2、出于传递信息之目的,故IT大王可能会误刊发损害或影响您的合法权益,请您积极与我们联系处理(所有内容不代表本站观点与立场);
3、因时间、精力有限,我们无法一一核实每一条消息的真实性,但我们会在发布之前尽最大努力来核实这些信息;
4、无论出于何种目的要求本站删除内容,您均需要提供根据国家版权局发布的示范格式
《要求删除或断开链接侵权网络内容的通知》:https://itdw.cn/ziliao/sfgs.pdf,
国家知识产权局《要求删除或断开链接侵权网络内容的通知》填写说明: http://www.ncac.gov.cn/chinacopyright/contents/12227/342400.shtml
未按照国家知识产权局格式通知一律不予处理;请按照此通知格式填写发至本站的邮箱 wl6@163.com