本篇文章给各位网友带来的资讯是:脑力 25 岁开始走下坡路?百万人数据证实:60 岁以后才下降 详情请欣赏下文
“人在 25 岁左右达到脑力巅峰,之后都在走下坡路。”
这种说法流传甚广,也有科学实验提供支持。影响力之大,甚至成了中年人“躺平”的理由之一。

不过,最新一项科学研究对此提出了反驳,发表在了 Nature 子刊 Nature Human Behaviour。
新的结论是:大脑处理信息的速度能从 20 岁一直保持到 60 岁。
这项研究来自德国海德堡大学,研究团队从一组 118 万人参与的试验数据中得出与前人研究不同的结论。

等一下,生活经验中也能观察到年纪大了以后反应变慢吧,之前的结论是错了吗?倒也不是,这组实验数据中,人做决策的时间确实会随年龄延长。Emm…… 处理信息的速度没变,但做决策的时间延长了。
那么多出来的这段时间大脑在做什么?
你没有变慢,只是变谨慎了
其实,本次研究倒也不是为了这个问题专门找来 118 万人做实验。数据来自哈佛大学的另一个实验项目,研究的是“无意识偏见”。
先来简单说一下原实验。参与者需要把人脸分类成黑人或白人,同时把一些词汇分类成积极或消极,衡量种族与褒贬评价之间的联系强度。其中参与人数足够多,10-80 岁的人都有,年龄分布足够广,也记录了参与者的反应速度,对脑力变化研究来说简直是豪华配置。
于是,本次研究团队另辟蹊径,只针对其中参与者年龄性别等统计特征、反应时间和分类准确性数据做了分析。

最终通过机器学习方法从中挖掘出了新的结论,反应时间数据被分解成两个隐藏因素:思维速度 (Mental Speed) 和决策谨慎性(Decision caution)。
20 岁左右的人做决策最快,是因为他们更愿意牺牲准确度来追求速度。

△20 岁反应时间最短
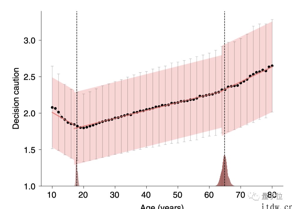
随着年龄增长,人会越来越谨慎。他们试图避免犯错,时间花在了反复考虑追求确定性上。

△决策谨慎性随年龄变化
思维速度在 30 岁左右达到巅峰,在 30 岁到 60 岁之间仅有轻微回落,直到 60 岁以后大脑处理信息的速度才真正开始下降。

△思维速度随年龄变化
无论按性别、受教育程度还是参与试验时的状态分类,总体都保持了这个倒 U 型曲线。说明年龄是最主要的影响因素。

而最快的非决策时间(纯机械反应)出现在 14-16 岁。

以上分析,依据是心理学上的一种认知框架,该框架假设人做决策时会不断参考多种信息,直到确定性达到一个阈值再作出选择。
根据这个框架,团队使用基于抽样的贝叶斯估计方法训练了机器学习模型,结构如下。

因为训练数据是纯数值,倒也不很吃算力,在带独显的笔记本上 8 个小时训练完毕,24 个小时推理出结果。相应的数据和代码也在 GitHub 上开源。
来自波士顿学院的另一位心理学家 Joshua Hartshorne 认为心理学结合机器学习的方法令人印象深刻,促使心理学家们重新考虑仅基于反应时间的早期结论。论文一作 Mischa von Krause 认为,这些研究结论对现实生活提出了一个建议,即不同年龄的人会适合不同的工作任务。比如医疗诊断中谨慎避免错误很关键,另一些任务中则是决策速度更重要。
不过团队也提出,人在一定限度内可以根据实际情况调整决策风格。具体的量化有待后面进一步研究。
1、IT大王遵守相关法律法规,由于本站资源全部来源于网络程序/投稿,故资源量太大无法一一准确核实资源侵权的真实性;
2、出于传递信息之目的,故IT大王可能会误刊发损害或影响您的合法权益,请您积极与我们联系处理(所有内容不代表本站观点与立场);
3、因时间、精力有限,我们无法一一核实每一条消息的真实性,但我们会在发布之前尽最大努力来核实这些信息;
4、无论出于何种目的要求本站删除内容,您均需要提供根据国家版权局发布的示范格式
《要求删除或断开链接侵权网络内容的通知》:https://itdw.cn/ziliao/sfgs.pdf,
国家知识产权局《要求删除或断开链接侵权网络内容的通知》填写说明: http://www.ncac.gov.cn/chinacopyright/contents/12227/342400.shtml
未按照国家知识产权局格式通知一律不予处理;请按照此通知格式填写发至本站的邮箱 wl6@163.com